Work
About
Contact
Alex Jamieson
Work
About
Contact

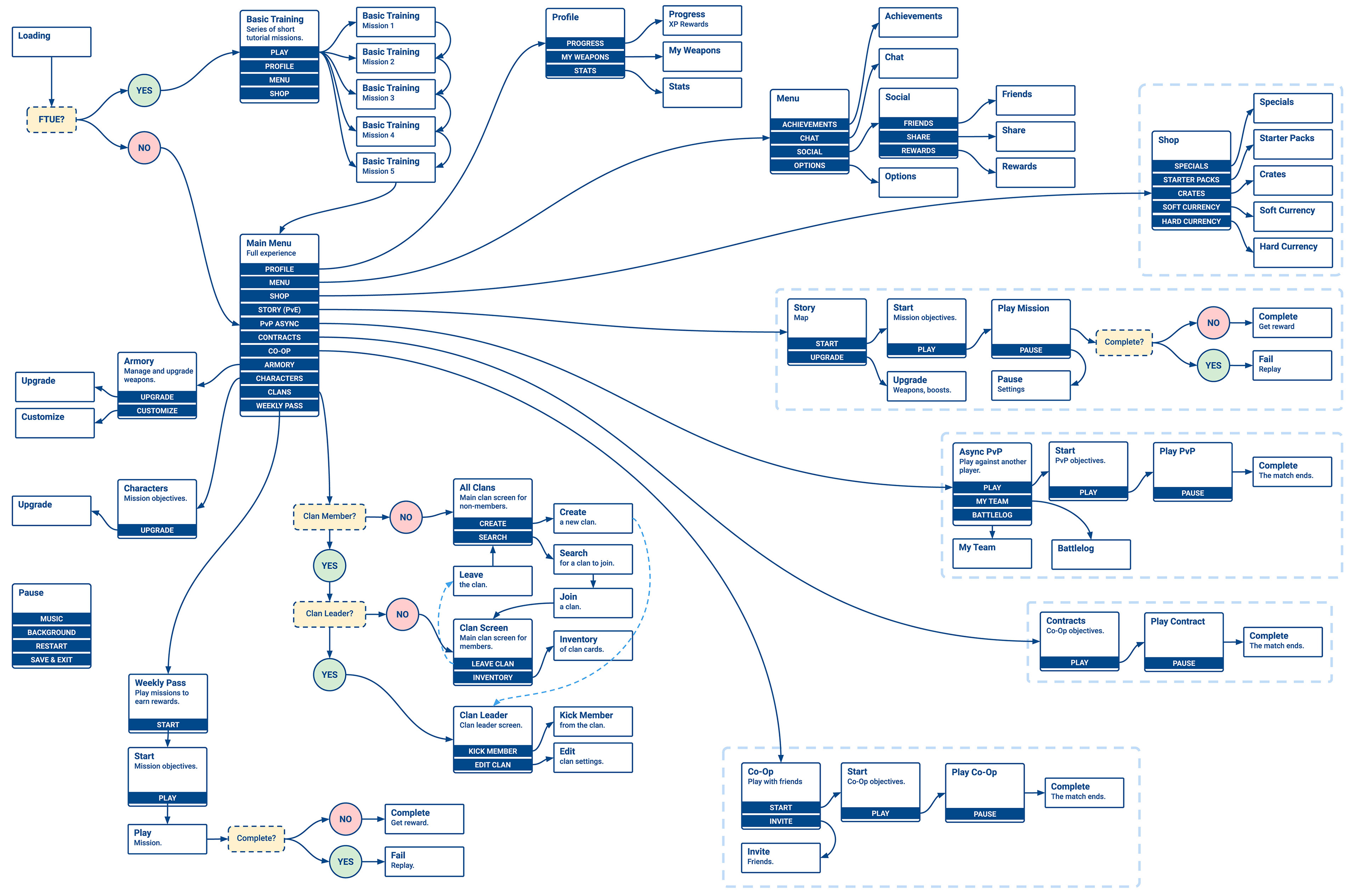
Shooter Game UX

The client needed the UX designed for their upcoming shooter game. The work included: • User research • UX review • UX Flow • Wireframes and figma prototype

You may also like

Ad Gems: Animations
2019
Golf Bettor App: UI/UX
2020
Alive 2 Survive: Desktop and Mobile Game
2019
3-D Racing Mobile Game
2019
Mercedes-Benz: Matt Ryan’s Training Camp
2018
Gameboard Design
2020
Casino Mobile Game
2018
Endless Runner F2P Mobile Game
2019
Compute Marketplace Website UX/UI
2024
Twelfth Man App: UI/UX
2021
↑Back to Top
Powered by Adobe Portfolio